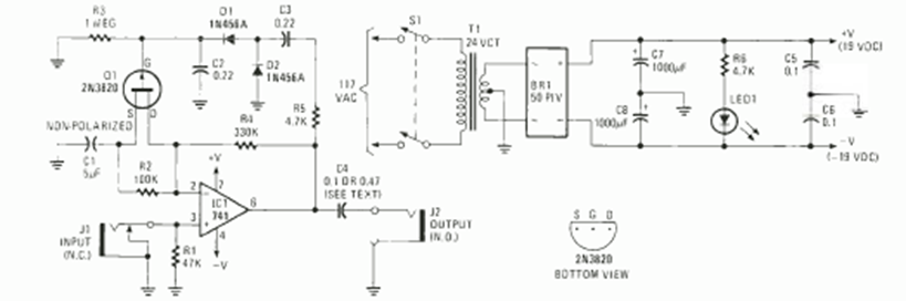
Este circuito es adecuado para la transmisión de radio para obtener un mayor alcance comprimiendo las señales de audio. El circuito es de una Radioo Electronics Special Projects de 1993.
Este circuito fue obtenido en una revista inglesa de 1979. Con un toque en el sensor, una plancha de...
El circuito presentado consiste en un sistema de sensores NA y NF para alarmas. La salida debe...
Este circuito se encontró en una Popular Electronics de junio de 1978. El circuito se entrelaza entre...