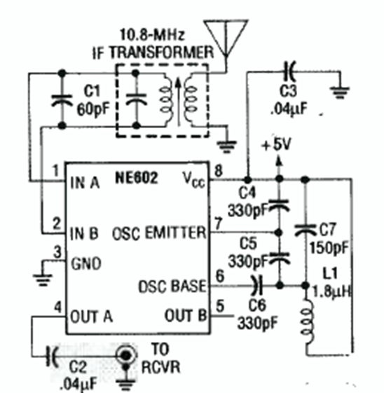
Este receptor de circuito único se encontró en la edición de 1992 del Electronics Experimenter Handbook . El circuito de sintonización es un transformador FI de radio FM.

Este receptor de circuito único se encontró en la edición de 1992 del Electronics Experimenter Handbook . El circuito de sintonización es un transformador FI de radio FM.
