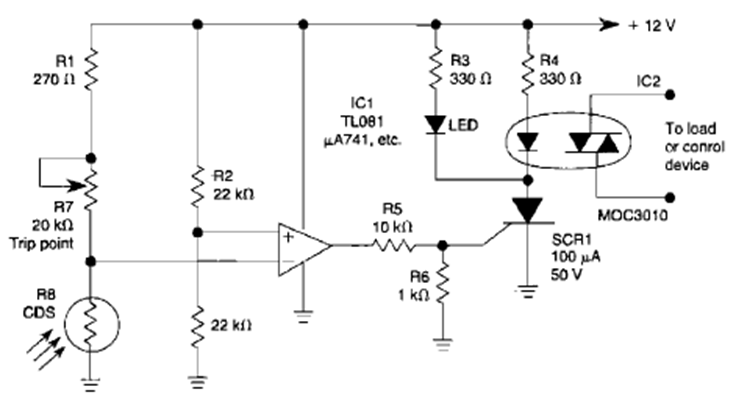
Utilizando un LDR como sensor y un amplificador operacional, este circuito se encontró en la Enciclopedia de Circuitos Electrónicos, volumen 5, de 1995. El circuito activa un optodiac.
Este circuito fue obtenido en una revista inglesa de 1979. Con un toque en el sensor, una plancha de...
El circuito presentado consiste en un sistema de sensores NA y NF para alarmas. La salida debe...
Este circuito se encontró en una Popular Electronics de junio de 1978. El circuito se entrelaza entre...