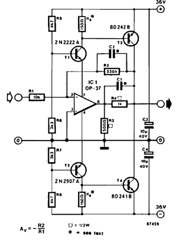
El propósito de este circuito es enviar señales a través de líneas de baja impedancia con un voltaje máximo de 70 Vpp. El circuito proviene de la publicación 103 Circuits de la década de 1990 y debe alimentarse con una fuente simétrica de 15 V.

El propósito de este circuito es enviar señales a través de líneas de baja impedancia con un voltaje máximo de 70 Vpp. El circuito proviene de la publicación 103 Circuits de la década de 1990 y debe alimentarse con una fuente simétrica de 15 V.
