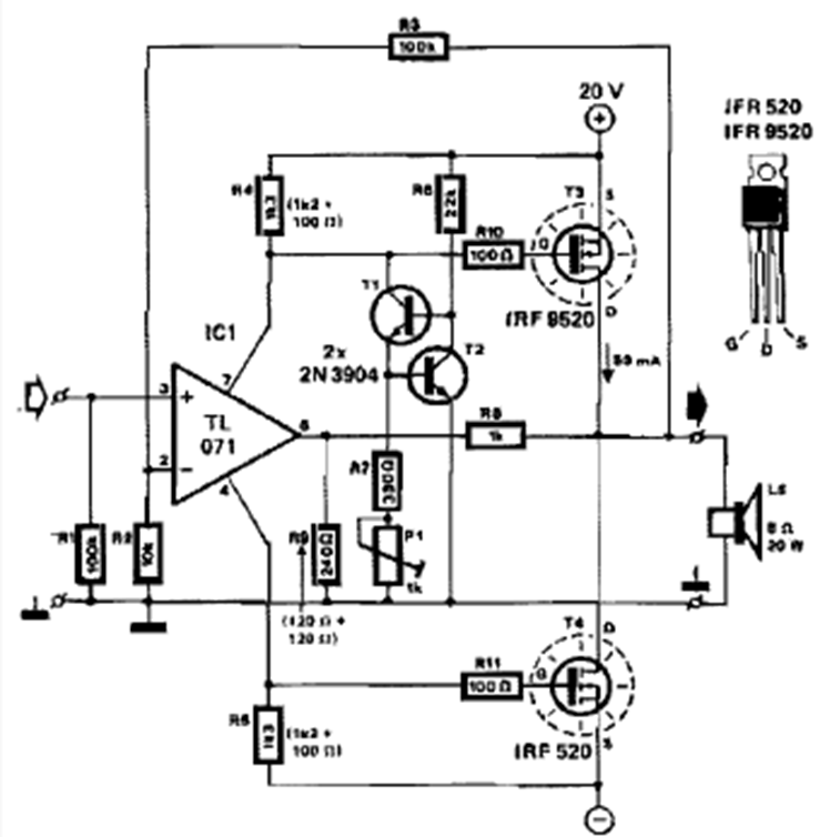
Este amplificador de 20 W se encontraba en circuitos 283 de la década de 1990. El MOSFET admite equivalentes. La fuente de alimentación debe ser simétrica y los transistores deben estar montados sobre buenos disipadores de calor.
Este circuito fue obtenido en una revista inglesa de 1979. Con un toque en el sensor, una plancha de...
El circuito presentado consiste en un sistema de sensores NA y NF para alarmas. La salida debe...
Este circuito se encontró en una Popular Electronics de junio de 1978. El circuito se entrelaza entre...