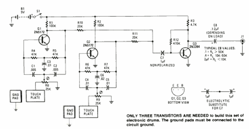
El sonido de una batería se puede conseguir con estos dos osciladores doble T activados por contacto. El circuito es de una Radio Electronics Special Projects de 1993.
Este circuito es de un Radio Electronics de junio de 1957. Consiste en un excelente radio de...
Este circuito es de una documentación antigua de 1995, pero puede ser montado con facilidad aún hoy por...
Este circuito lo encontramos en una Electronics Now. La indicación del nivel lógico se realiza en un...