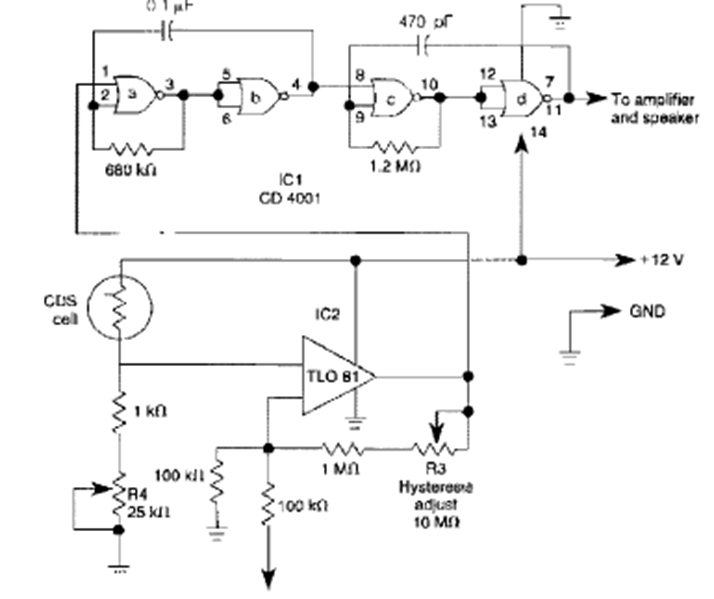
Este circuito se obtuvo de la Enciclopedia de Circuitos Electrónicos, volumen 5 de 1995. El circuito utiliza el CMOS 4001 para obtener histéresis en la retroalimentación del sensor.
Este circuito es de un Radio Electronics de junio de 1957. Consiste en un excelente radio de...
Este circuito es de una documentación antigua de 1995, pero puede ser montado con facilidad aún hoy por...
Este circuito lo encontramos en una Electronics Now. La indicación del nivel lógico se realiza en un...