Este instrumento de prueba se encontró en la edición de abril de 1991 de la revista Radio Electronics. El circuito tiene una buena intensidad de señal.
Este circuito es de un Radio Electronics de junio de 1957. Consiste en un excelente radio de...
Este circuito es de una documentación antigua de 1995, pero puede ser montado con facilidad aún hoy por...
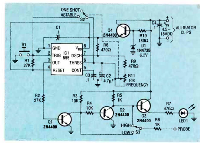
Este circuito lo encontramos en una Electronics Now. La indicación del nivel lógico se realiza en un...