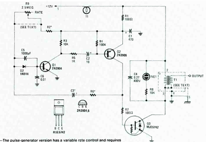
Encontrado en la edición especial de 1990 de la revista Radio Electronics Experimenter, este circuito utiliza una bobina de encendido de automóvil. Se pueden realizar ajustes según la bobina.
Hilos, cables, electrodomésticos, lámparas incandescentes, fusibles, llaves y transformadores con...
Este circuito sirve para indicar si la tensión disponible en una red de energía es de 110 V o 220 V....
En muchas aplicaciones donde se necesita un sensor de luz el LDR es el elegido por su sensibilidad y...