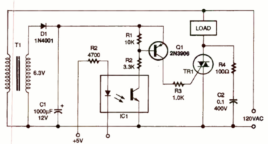
Este shield fue encontrado en la edición de junio de 1995 de la revista Electronics Now. El circuito utiliza un transformador de baja potencia y el triac debe estar equipado con un disipador de calor.
Hilos, cables, electrodomésticos, lámparas incandescentes, fusibles, llaves y transformadores con...
Este circuito sirve para indicar si la tensión disponible en una red de energía es de 110 V o 220 V....
En muchas aplicaciones donde se necesita un sensor de luz el LDR es el elegido por su sensibilidad y...