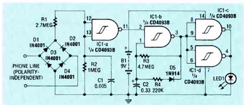
Este circuito monitorea líneas telefónicas analógicas de estilo antiguo. Lo encontramos en la revista Radio Electronics de septiembre de 1991.
El receptor de este circuito es el CIR3616S. El sistema funciona con infrarrojos modulados y tiene...
Encontrado en un EDN de los 90, este pulsador de xenón usa un Sidac. Ya usamos esta configuración en un...
Este circuito fue encontrado en una documentación americana de 1976. Podemos montarlo con dos 741,...