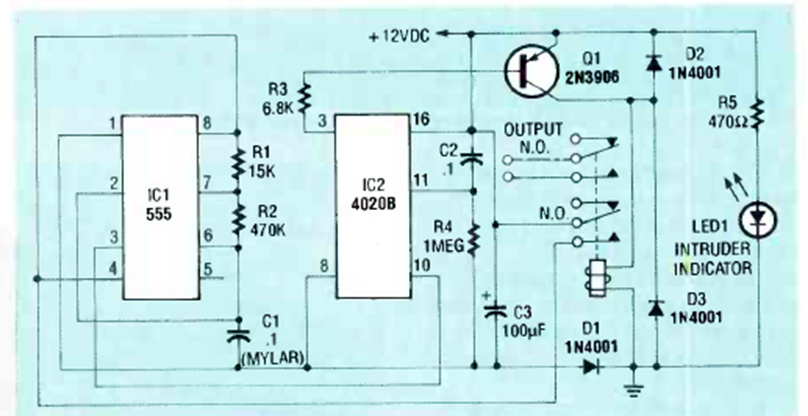
Este circuito es adecuado para alarmas, activando un relé después de un tiempo determinado. El circuito es de una Radio Electronics de julio de 1990.
El receptor de este circuito es el CIR3616S. El sistema funciona con infrarrojos modulados y tiene...
Encontrado en un EDN de los 90, este pulsador de xenón usa un Sidac. Ya usamos esta configuración en un...
Este circuito fue encontrado en una documentación americana de 1976. Podemos montarlo con dos 741,...