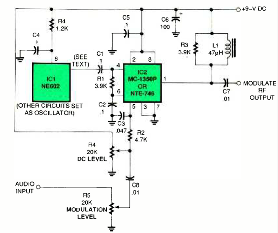
Encontramos este circuito que puede alcanzar los 50 MHz en la revista Electronics Now de febrero de 1997. Los circuitos integrados utilizados son poco comunes hoy en día.
Este amplificador utiliza un transistor Darlington cuya ganancia de corriente puede llegar a 10...
Los osciladores por Puente de Wien producen señales senoidales de bajas frecuencias de excelente...
Este circuito utiliza como estándar de frecuencia un filtro cerámico del tipo encontrado en radios de FM,...