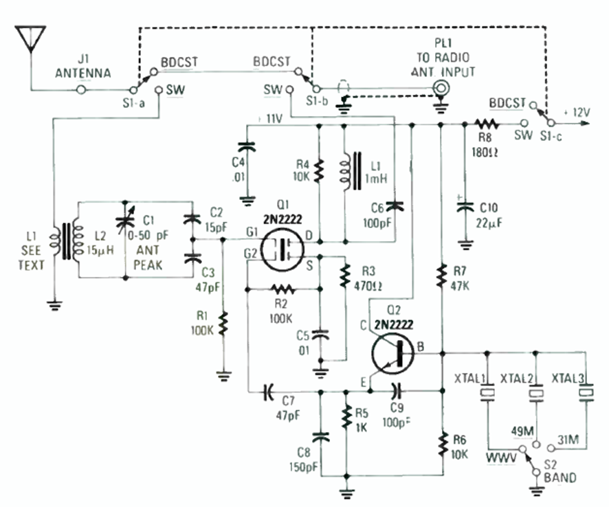
Encontramos este circuito en la revista Radio Electronics de junio de 1987. Con él es posible recibir señales de las bandas determinadas por los cristales en un receptor de onda media común.
Este circuito aparece con variaciones en otros puntos de esta sección. Esta versión es de una...
Este relé de luz o sobre, según las posiciones del LDR y de P1 es extremadamente sensible, pues utiliza...
En el circuito de la figura tenemos una aplicación de un transistor como oscilador. Para ello,...