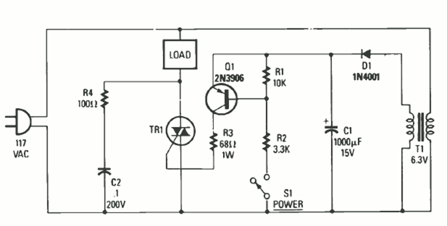
La potencia máxima de la carga controlada depende del triac utilizado. El circuito es de un Radio Electronics de octubre de 1987. El transformador es un transformador de baja corriente con 100 mA o más de corriente.
Recibir señales moduladas o no de radiación infrarroja convirtiéndolas en una tensión amplificada que...
El agua pura es aislante, pero el agua con sal, ácido o base es conductora y electricidad....
El circuito de la figura sirve para aumentar la intensidad de las señales de audio de fuentes como...