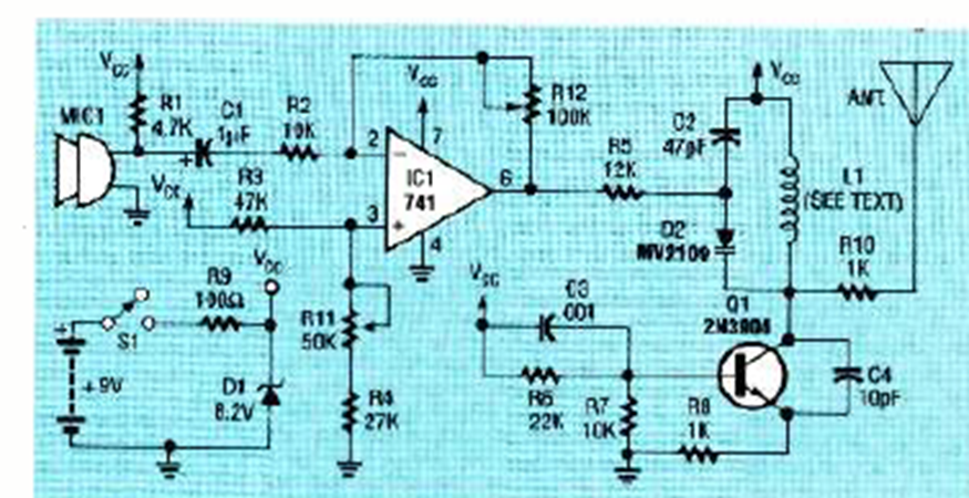
Diseñado para funcionar con una videocámara, este pequeño transmisor se encontró en la edición de febrero de 1993 de la revista Radio Electronics. El micrófono es electret.
Recibir señales moduladas o no de radiación infrarroja convirtiéndolas en una tensión amplificada que...
El agua pura es aislante, pero el agua con sal, ácido o base es conductora y electricidad....
El circuito de la figura sirve para aumentar la intensidad de las señales de audio de fuentes como...