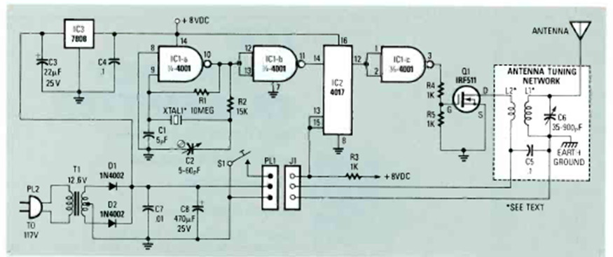
Este circuito para la banda de 1750 m fue publicado en la revista Radio Electronics de septiembre de 1989. El alcance depende del sistema de antena y del receptor utilizados.
Si usted es oyente de ondas cortas o simplemente sintoniza alguna estación de ondas medias, pero...
Este es un circuito que le permite conectar un motor de corriente continua a partir de un simple...
Con pocos resistores podemos obtener muchos valores para experiencias, cambiando la manera de hacer...