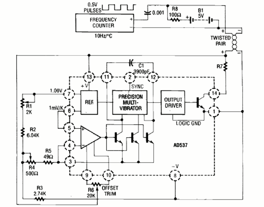
Este circuito, que utiliza un convertidor V/F, se encontró en la edición de junio de 1991 de la revista Radio Electronics. El circuito permite leer las temperaturas en un medidor de frecuencia.
El circuito mostrado en la figura 1 tiene por objetivo controlar la potencia de un motor de...
Con sólo un transistor (PNP o NPN) usted puede hacer un teléfono de juguete con buen rendimiento gracias...
En la figura 1 tenemos un temporizador simple que utiliza sólo un supertransistor BC517 y que...