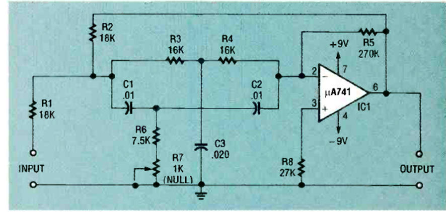
Este filtro, que rechaza un rango de frecuencias determinado por la doble T, se encontró en la revista Electronics Now de agosto de 1993. La fuente debe ser simétrica.
Este circuito aparece con variaciones en otros puntos de esta sección. Esta versión es de una...
Este relé de luz o sobre, según las posiciones del LDR y de P1 es extremadamente sensible, pues utiliza...
En el circuito de la figura tenemos una aplicación de un transistor como oscilador. Para ello,...