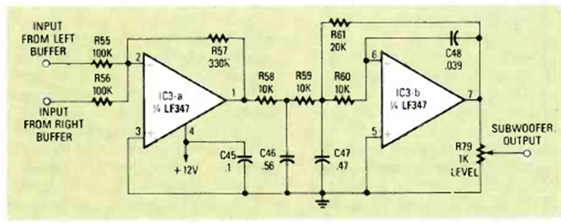
Este circuito de paso bajo se encontró en la edición de diciembre de 1990 de la revista Radio Electronics. El circuito es parte de un sistema de sonido de cine en casa.
Este circuito aparece con variaciones en otros puntos de esta sección. Esta versión es de una...
Este relé de luz o sobre, según las posiciones del LDR y de P1 es extremadamente sensible, pues utiliza...
En el circuito de la figura tenemos una aplicación de un transistor como oscilador. Para ello,...