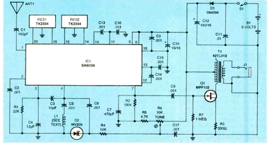
Este circuito fue encontrado en la edición de enero de 1999 de la revista Electronics Now. El circuito utiliza un circuito integrado de la época y tiene escucha con auriculares.
Encontramos este circuito en un manual de General Electric de 1965. El circuito se aplica solo a...
Encontrado en la documentación de Motorola de la década de 1960, este circuito de temporización puede durar...
Encontrado en Radio Electronics de los años 90, este circuito produce pulsos para probar un...