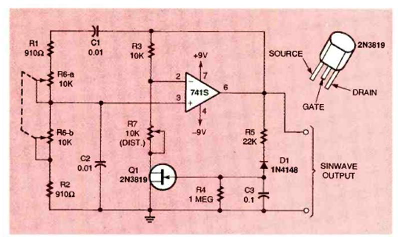
Este oscilador sinusoidal, que opera en el rango de 1,5 a 15 kHz, se basa en un operacional 741. El circuito es de una revista Electronics Now de diciembre de 1995.
Encontramos este circuito en un manual de General Electric de 1965. El circuito se aplica solo a...
Encontrado en la documentación de Motorola de la década de 1960, este circuito de temporización puede durar...
Encontrado en Radio Electronics de los años 90, este circuito produce pulsos para probar un...