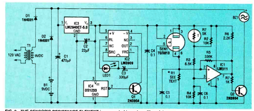
Este circuito se publicó en la edición de julio de 1993 de la revista Electronics Now. Utiliza un sensor de la época y activa un zumbador con un oscilador tipo Sonalert.
Encontramos este circuito en un manual de General Electric de 1965. El circuito se aplica solo a...
Encontrado en la documentación de Motorola de la década de 1960, este circuito de temporización puede durar...
Encontrado en Radio Electronics de los años 90, este circuito produce pulsos para probar un...