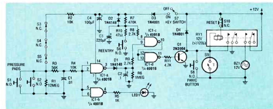
Encontramos este circuito en la edición de mayo de 1990 de la revista Radio Electronics. El circuito está alimentado de acuerdo con el relé utilizado y utiliza sensores normalmente abiertos y normalmente cerrados.
Encontramos este circuito en un manual de General Electric de 1965. El circuito se aplica solo a...
Encontrado en la documentación de Motorola de la década de 1960, este circuito de temporización puede durar...
Encontrado en Radio Electronics de los años 90, este circuito produce pulsos para probar un...