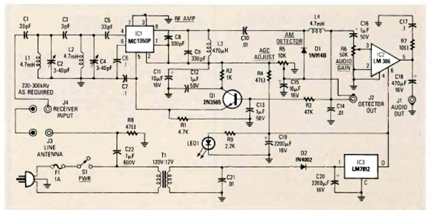
Para señales de hasta unos 500 kHz moduladas en amplitud y transmitidas por la red eléctrica, en la figura tenemos el receptor. El circuito es de una Radio Electronics de febrero de 1989.
Con este aparato podemos verificar si un material es conductor o aislante en una demostración simple e...
Este circuito también es un oscilador Hartley pero con potencia, pudiendo elevar la tensión de 12V...
Este simple oscilador emite una señal que produce, en televisores analógicos (rango de VHF y UHF),...