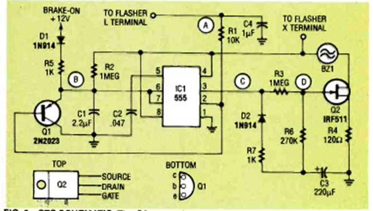
Este circuito se encontró en la edición de septiembre de 1993 de la revista Electronics Now. Se basa en el 555 y alimenta un indicador audible.
Encontramos este circuito en un manual de General Electric de 1965. El circuito se aplica solo a...
Encontrado en la documentación de Motorola de la década de 1960, este circuito de temporización puede durar...
Encontrado en Radio Electronics de los años 90, este circuito produce pulsos para probar un...