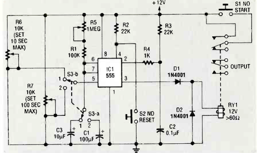
Este temporizador de 100 segundos se encontró en la edición de septiembre de 1992 de la revista Radio Electronics. El circuito tiene dos rangos de temporización y ajuste de tiempo en R6.
Este reforzador de señales permite mejorar la recepción de su radito de ondas medias y cortas (no...
Es una experiencia de electromagnetismo muy simple que se puede realizar con material común, como...
La finalidad de este proyecto didáctico es matriz de 170 puntos es mostrar cómo un multivibrador astable...