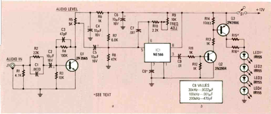
Este transmisor infrarrojo para sonido remoto inalámbrico es de un artículo publicado en la revista Radio Electronics de agosto de 1988. El circuito se puede realizar con LED modernos de mayor potencia.
El amplificador operacional utilizado en este circuito de una documentación de los años 70 ya no...
El circuito integrado CA3020 fue uno de los primeros tipos comerciales, vendido en la década de 60....
Este es un circuito de monitor de corriente inteligente del lado alto. El circuito es de un manual...