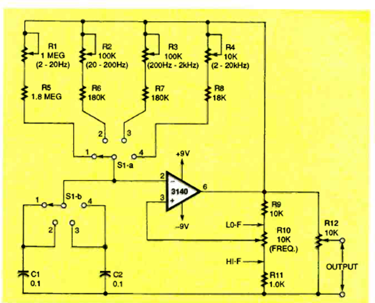
Este circuito genera señales en cuatro bandas de frecuencia con los valores límites indicados en el diagrama. El circuito fue encontrado en la edición de marzo de 1996 de la revista Electronics Now.
Esta es una broma inofensiva para quien le gusta dar golpes en los demás. Un capacitor cargado,...
Es un montaje ultra simple que usted puede hacer con componentes de chatarra. Se trata de un...
Presione un botón (S1) y una aguja sin conexión eléctrica alguna se mueve misteriosamente. Este montaje, basado...