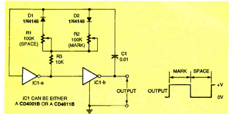
Encontramos este circuito en la edición de marzo de 1995 de la revista Electronics Now. El circuito tiene el rango de frecuencia de operación determinado por C1 y R3. La señal generada es rectangular.
El amplificador operacional utilizado en este circuito de una documentación de los años 70 ya no...
El circuito integrado CA3020 fue uno de los primeros tipos comerciales, vendido en la década de 60....
Este es un circuito de monitor de corriente inteligente del lado alto. El circuito es de un manual...