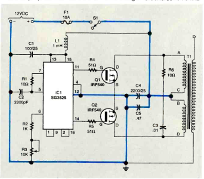
Este circuito fue encontrado en la edición de agosto de 1997 de la revista Electronics Now. Los FET deben estar equipados con disipadores de calor.
Lo que muchos lectores no imaginan es que cosas interesantes y útiles se pueden hacer con pocos...
Con este oscilador podemos obtener una señal de 10 W de potencia en la frecuencia de 100kHz, El...
Se trata de un circuito “económico” que sustituye los reed-switches por alambres finos que son...