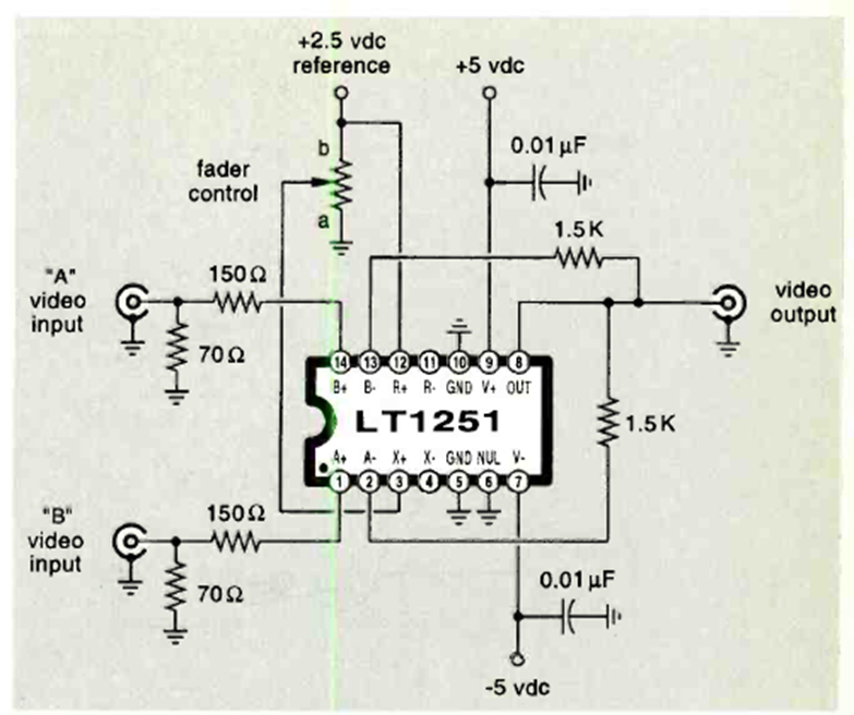
Este circuito de desfiguración para señales de vídeo analógicas hace que la transición entre dos señales sea suave. Lo encontramos en la revista Electronics Now de abril de 1997.
El amplificador operacional utilizado en este circuito de una documentación de los años 70 ya no...
El circuito integrado CA3020 fue uno de los primeros tipos comerciales, vendido en la década de 60....
Este es un circuito de monitor de corriente inteligente del lado alto. El circuito es de un manual...