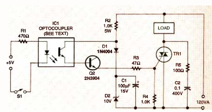
Este circuito puede funcionar como un escudo de alta potencia completamente aislado de la red eléctrica. Lo encontramos en la revista Electronics Now de junio de 1995.
El amplificador operacional utilizado en este circuito de una documentación de los años 70 ya no...
El circuito integrado CA3020 fue uno de los primeros tipos comerciales, vendido en la década de 60....
Este es un circuito de monitor de corriente inteligente del lado alto. El circuito es de un manual...