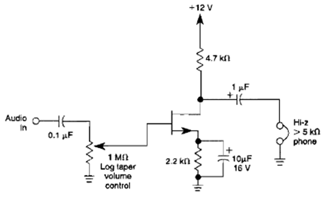
Este circuito de auriculares de alta impedancia se encontró en un William Sheets de la década de 1990. Su potencia es baja, pero su alta impedancia de entrada lo hace útil para aplicaciones de radio de galena.
Este circuito fue originalmente diseñado para controlar la temperatura de un hierro de soldadura,...
Cuando la iluminación disminuye, este multivibrador entra en funcionamiento, haciendo que la...
Este oscilador muy simple, con un solo transistor, fue encontrado en una revista japonesa en 1967....