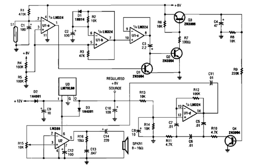
Esta alarma se activa si alguien deja una puerta abierta. Se puede encontrar en la Enciclopedia de Circuitos Electrónicos, Volumen 5, de 1995. El circuito utiliza componentes que siguen siendo comunes hoy en día.
Este circuito fue originalmente diseñado para controlar la temperatura de un hierro de soldadura,...
Cuando la iluminación disminuye, este multivibrador entra en funcionamiento, haciendo que la...
Este oscilador muy simple, con un solo transistor, fue encontrado en una revista japonesa en 1967....