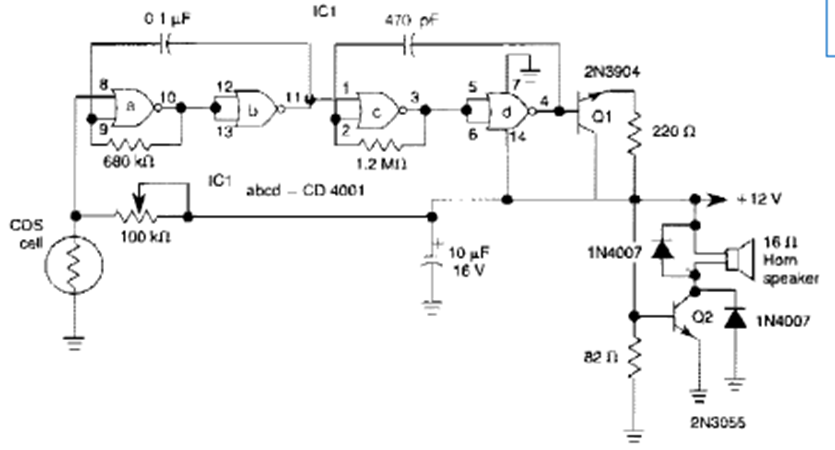
Este circuito se obtuvo de la Enciclopedia de Circuitos Electrónicos de 1995, Volumen 5. El circuito utiliza un CMOS 4001 y cuenta con una etapa de potencia de transistor.
Este circuito fue originalmente diseñado para controlar la temperatura de un hierro de soldadura,...
Cuando la iluminación disminuye, este multivibrador entra en funcionamiento, haciendo que la...
Este oscilador muy simple, con un solo transistor, fue encontrado en una revista japonesa en 1967....