Esta alarma luminosa de enclavamiento se encontró en la Enciclopedia de Circuitos Electrónicos de 1995, Volumen 5. El circuito se alimenta con 12 V para proporcionar una señal a una etapa de potencia.
El oscilador rectangular presentado en la figura hace uso de una de las cuatro puertas NAND de un...
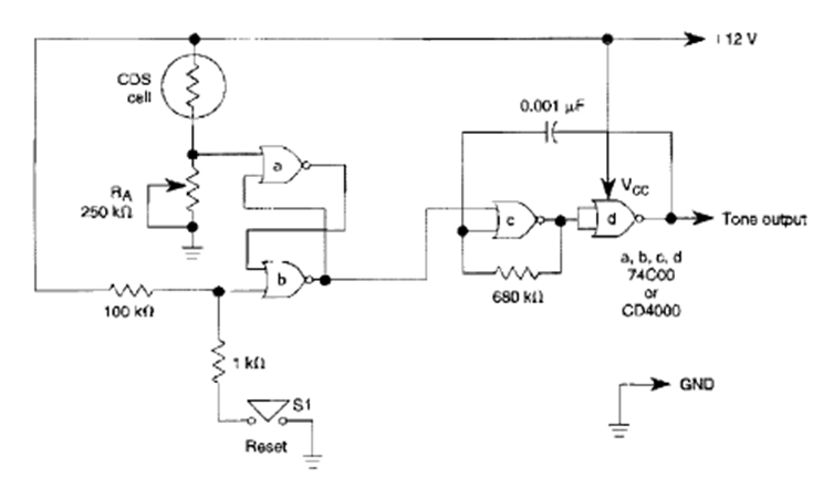
Este circuito reúne en un sistema único diversos tipos de alarmas. Tenemos así los sensores por...
Este circuito tiene por objetivo accionar un relé cuando incide la luz en el LDR. Podemos usarlo en...