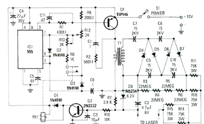
Esta fuente de alta tensión para tubos láser de gas se encontró en el número especial de 1990 de la revista Radio Electronics. El circuito consta de un inversor con multiplicador de tensión.
El oscilador rectangular presentado en la figura hace uso de una de las cuatro puertas NAND de un...
Este circuito reúne en un sistema único diversos tipos de alarmas. Tenemos así los sensores por...
Este circuito tiene por objetivo accionar un relé cuando incide la luz en el LDR. Podemos usarlo en...