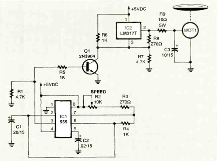
Para experimentos con un disco giratorio a diferentes velocidades, la edición de abril de 1998 de la revista Electronics Now sugiere este control de motor PWM. La corriente con el LM317 es de 1,5 A como máximo.
Este potente amplificador con salida en simetría complementaria es de una antigua documentación de los...
Este circuito se obtuvo de documentación estadounidense de la década de 1980. Los transistores admiten...
Este amplificador digital de alta ganancia utiliza transistores de uso general. La tensión de...