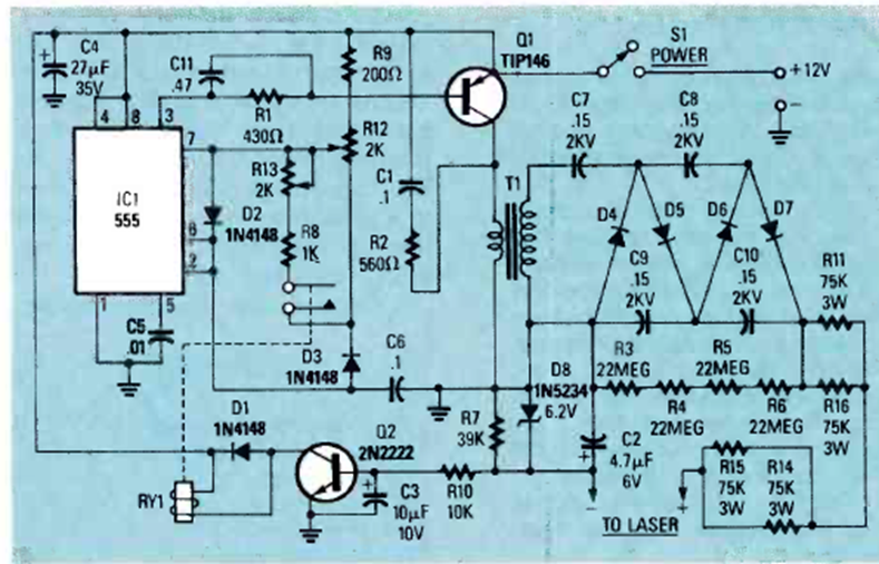
Esta fuente láser HeNe se encontró en la edición de marzo de 1989 de la revista Radio Electronics. Esta fuente generaba unos pocos miles de volts para la ignición del gas.
El oscilador rectangular presentado en la figura hace uso de una de las cuatro puertas NAND de un...
Este circuito reúne en un sistema único diversos tipos de alarmas. Tenemos así los sensores por...
Este circuito tiene por objetivo accionar un relé cuando incide la luz en el LDR. Podemos usarlo en...