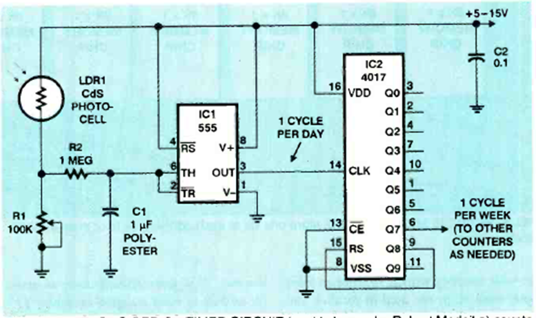
Este circuito utiliza el amanecer y el atardecer como señal de sincronización. El circuito es de una revista Electronics Now de mayo de 1999. El ciclo es de un pulso por semana.
El oscilador rectangular presentado en la figura hace uso de una de las cuatro puertas NAND de un...
Este circuito reúne en un sistema único diversos tipos de alarmas. Tenemos así los sensores por...
Este circuito tiene por objetivo accionar un relé cuando incide la luz en el LDR. Podemos usarlo en...