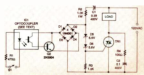
Este shield de alta potencia está aislado del controlador. El circuito fue encontrado en la edición de junio de 1995 de la revista Electronics Now. El Triac debe estar equipado con un disipador de calor.

Este shield de alta potencia está aislado del controlador. El circuito fue encontrado en la edición de junio de 1995 de la revista Electronics Now. El Triac debe estar equipado con un disipador de calor.
