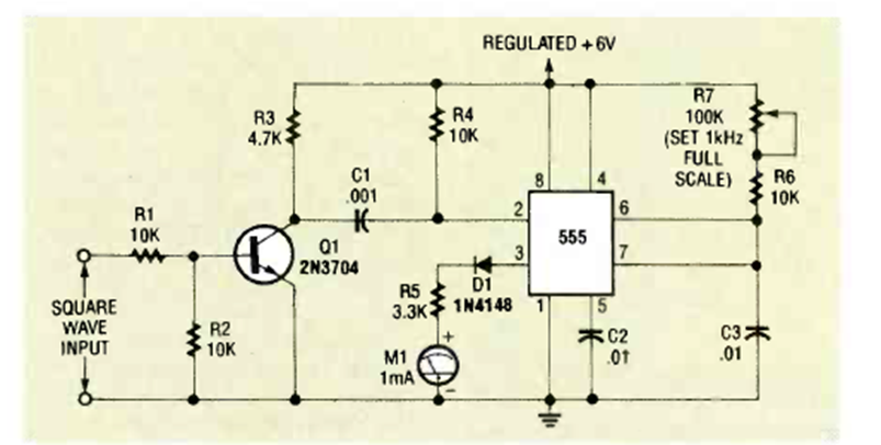
Este circuito de escala lineal puede utilizar la escala de corriente de un multímetro en lugar del instrumento de 50 uA. El circuito es de una revista de Radio Electronics de diciembre de 1992. La frecuencia máxima es de alrededor de 500 kHz.
El oscilador rectangular presentado en la figura hace uso de una de las cuatro puertas NAND de un...
Este circuito reúne en un sistema único diversos tipos de alarmas. Tenemos así los sensores por...
Este circuito tiene por objetivo accionar un relé cuando incide la luz en el LDR. Podemos usarlo en...