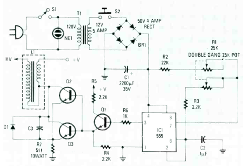
Este generador de muy alta tensión para fotografiar el aura fue encontrado en el número especial de 1990 de la revista Radio Electronics Eerimenter. El circuito utiliza una bobina de encendido.
El oscilador rectangular presentado en la figura hace uso de una de las cuatro puertas NAND de un...
Este circuito reúne en un sistema único diversos tipos de alarmas. Tenemos así los sensores por...
Este circuito tiene por objetivo accionar un relé cuando incide la luz en el LDR. Podemos usarlo en...