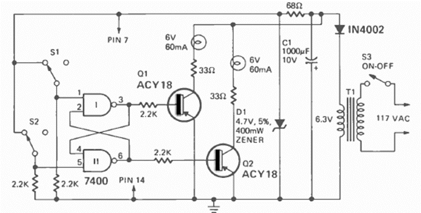
Este circuito TTL lo encontramos con el 7400 en la revista Radio Electronics de enero de 1975. La alimentación debe ser acorde con el relé recordando que el TTL debe recibir 5 V que viene dado por la resistencia de 68 ohms de este circuito.
El oscilador rectangular presentado en la figura hace uso de una de las cuatro puertas NAND de un...
Este circuito reúne en un sistema único diversos tipos de alarmas. Tenemos así los sensores por...
Este circuito tiene por objetivo accionar un relé cuando incide la luz en el LDR. Podemos usarlo en...