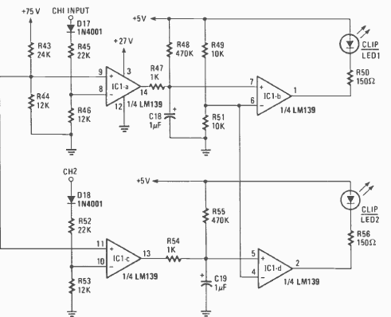
Publicado junto con un amplificador de potencia en Radio Electronics de enero de 1985, este circuito indica sobreexcitación por una señal fuerte que causa distorsión.
He aquí una montaje muy curiosa que implica la producción alternativa de energía eléctrica: una...
Describimos el montaje de un fotómetro muy simple que puede ser usado en la comparación de niveles...
Para esto se necesitará el siguiente material: 1 Capacitor electrolítico de 470 µF o 1000 µF de...