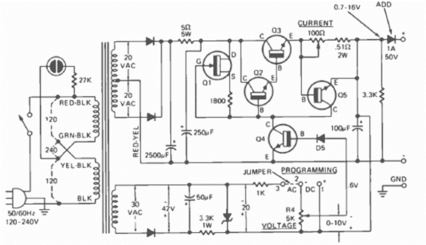
Este es el circuito de una fuente suministrada en kit en ese momento. El circuito está en la revista Radio Electronics de septiembre de 1974.
He aquí una montaje muy curiosa que implica la producción alternativa de energía eléctrica: una...
Describimos el montaje de un fotómetro muy simple que puede ser usado en la comparación de niveles...
Para esto se necesitará el siguiente material: 1 Capacitor electrolítico de 470 µF o 1000 µF de...