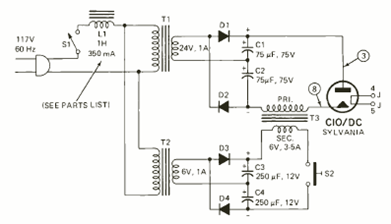
Este es un circuito diferente para un componente del pasado, la lámpara de arco de circonio utilizada en los proyectores. El circuito es de una revista Radio Electronics de agosto de 1972.
He aquí una montaje muy curiosa que implica la producción alternativa de energía eléctrica: una...
Describimos el montaje de un fotómetro muy simple que puede ser usado en la comparación de niveles...
Para esto se necesitará el siguiente material: 1 Capacitor electrolítico de 470 µF o 1000 µF de...