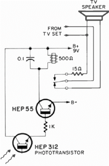
Este circuito le permite utilizar una linterna para cortar anuncios de televisión en un sistema de sonido utilizando una linterna normal. El circuito proviene de una idea publicada en la revista Radio Electronics en abril de 1971.

Este circuito le permite utilizar una linterna para cortar anuncios de televisión en un sistema de sonido utilizando una linterna normal. El circuito proviene de una idea publicada en la revista Radio Electronics en abril de 1971.
