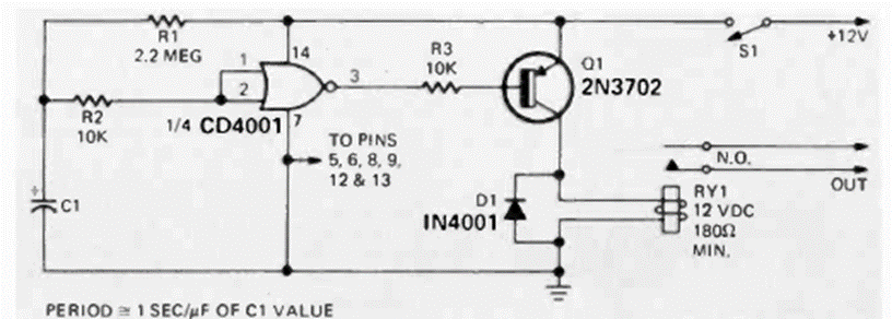
Este circuito activa un relé después de un tiempo dado por C1 y R1. El circuito es de una Radio Electrónica de diciembre de 1974. La tensión del relé es el mismo que la utilizada en la fuente de alimentación.
He aquí una montaje muy curiosa que implica la producción alternativa de energía eléctrica: una...
Describimos el montaje de un fotómetro muy simple que puede ser usado en la comparación de niveles...
Para esto se necesitará el siguiente material: 1 Capacitor electrolítico de 470 µF o 1000 µF de...